首页
检测业务范围
服务领域
检测业务
斑马鱼功效
医疗器械检测
新化学物质申报
驱(灭)害虫试验
环保测试
新食品原料申报
化妆品原料注册
透明质酸
毒理试验
生态环境检测
病毒活灭试验
化学试剂检测
食品检测
机器人检测
生物降解检测
生物相容性试验
新能源产品检测
劳保产品检测
科研技术服务
斑马鱼行为分析系统
动植物研究中心
微生物研究中心
基因技术服务
医学检测服务
斑马鱼行为分析系统
植物遗传转化
代谢组学
烟草遗传转化服务
拟南芥遗传转化服务
水稻遗传转化服务
大豆遗传转化服务
菌种鉴定
菌群多样性分析
生产菌株遗传稳定性实验
菌株的安全性评价
抗生素敏感性试验
菌剂的环境安全评价
一代测序高通量测序
三代测序服务
微生物基因组
动植物基因组
QPCR定量服务转录组
CRISPR/Cas9基因编辑服务
基因构建服务
文库构建服务
基因表达调控服务
测序服务
细胞试验服务
动物试验服务
药代动力学/毒理学
体外药理
药物靶标开发
蛋白
抗体
产品认证服务
出口认证
环保认证
其它认证
美国USDA认证
Certipur海绵认证
德国蓝天使
芬兰M1
德国EC1认证
法国A+认证
ISO 9001认证
ISO14001认证
ISO45001认证
ISO22000认证
OEKO认证
GRS 认证
BIFMA认证
ISPA认证
分析业务
成分分析检测
淀粉分析检测
糖类分析检测
关于飞凡
关于飞凡
企业文化
投诉举报
新闻中心
技术资讯
最新新闻
CN
CH
EN
Tiếng Việt
报告查询
搜索更多信息
搜索
分析业务
成分分析检测
淀粉分析检测
糖类分析检测
您当前所在位置:
首页
>
分析业务
>
糖类分析检测
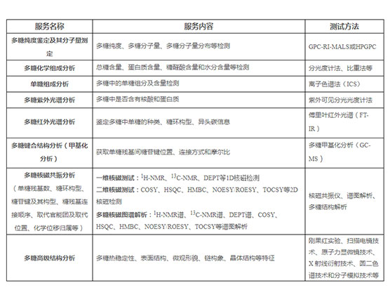
糖类分析检测
多糖分析
目前国内高校、科研院所、生物公司竞相从各种生物材料中寻找和提取有生理活性多糖物质,从而使糖类研究得到空前发展,特别是对真菌多糖和传统中医药多糖研究中已取得可喜成果。但国内多糖研究多限于分离纯化、化学组成、生物活性和免疫药理研究,对糖结构分析和多糖构象关系研究尚未取得很大突破。由于多糖的分析非常复杂,...
检测业务
科研技术
产品认证
分析业务
报告查询